西贝道歉调整儿童餐制作方式,承诺避免涨价风波
西贝餐饮就儿童餐问题道歉并承诺改进,表示将把儿童餐改为现场制作,承诺不会借机提高价格,避免再次引发消费者的不满和质疑,此次改进旨在提高餐品质量和服务水平,以满足消费者的需求和期望,西贝强调将保持透明和诚信的经营方式,赢得消费者的信任和支持,西贝就儿童餐问题道歉并承诺改进,将采用现做方式制作儿童餐,并避免涨价,旨在提高餐品质量和服务水平,赢得消费者信任。
01.西贝发布公开道歉信
02.罗永浩称华与华老板已向他道歉
03.贾国龙称罗永浩是网络黑嘴
04.李国庆喊话贾国龙称别灰心,不是灭顶之灾
05.西贝合伙人回应西蓝花争议
06.西贝向一线员工发放500元补贴
07.预制菜新国标过审:餐厅使用需明示
08.上海迪士尼乐园卫生巾价格从15降到7元
09.滴滴2024年所有订单平均抽成14%
10.宗馥莉或另立门户启用新品牌“娃小宗”
西贝新进展
西贝发布公开道歉信
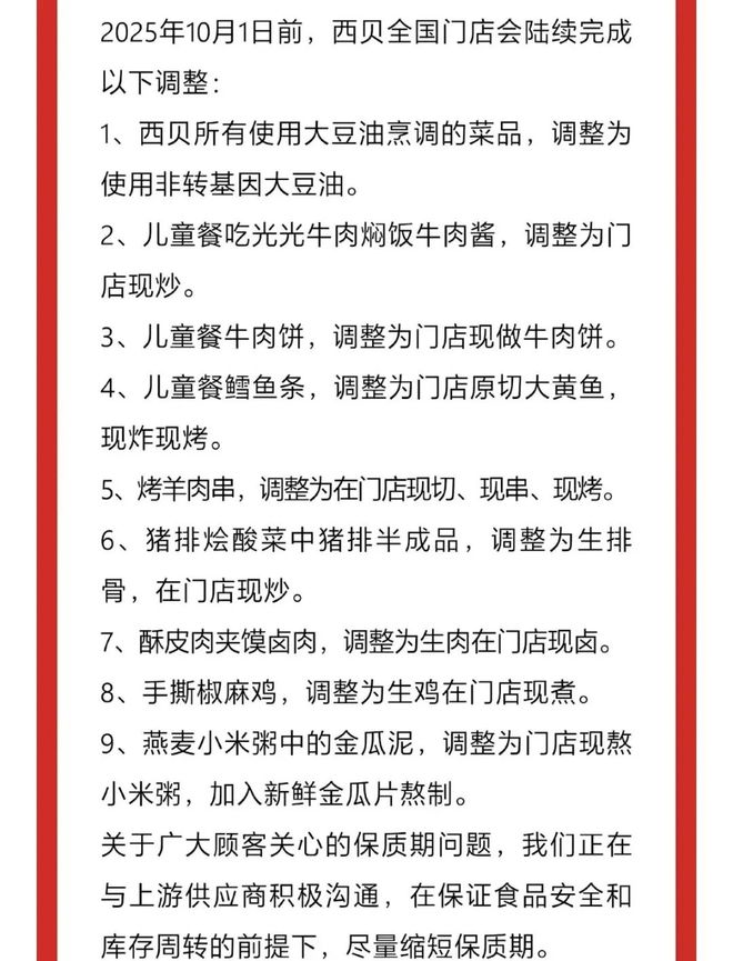
9月15日,西贝向消费者发布致歉信。
称10月1日之后门店将对预制菜进行整改,包括儿童餐牛肉酱改成门店现炒、猪排骨从半成品改成生排骨门店现炒、燕麦小米粥改成现熬等。
最后引用贾国龙的话,称“顾客虐我千百遍,我待顾客如初恋”,但这种说法引起网友的吐槽,称这还憋着气呢。
辣评:之后会不会涨价?
(消息来源:鞭牛士)
罗永浩称华与华老板已向他道歉
罗永浩今日微博发文称:华与华的老板已经跟我道了歉,这件事可以过去了,毕竟它只是一个跑题的插曲。严肃的主题还是餐饮企业使用预制菜时,为什么必须给消费者知情权。
9月14日,罗永浩在带货直播中怒怼华与华,说华与华服务西贝10年收了6000万,还称华与华是品牌刺客,罗永浩还在直播中喊话,要求华与华通过共同朋友私下道歉。
官网资料显示,华与华2002年由华杉和华楠两兄弟创立。其合作客户覆盖互联网、餐饮等细分行业。华与华官网指出,其服务方式仅为提供全年全案的营销咨询服务,不提供单个项目服务模式。此外,该公司不参与投标和比稿,也不设专门团队发展新客户,希望客户充分了解后再合作。
辣评:一个罗大于两个华?
(消息来源:中国新闻周刊)
贾国龙称罗永浩是网络黑嘴
继罗永浩发文表示“停战”后,西贝创始人贾国龙被曝认错。至此,持续多日的预制菜纷争本以为将告一段落,然而再起波澜。
9月14日晚间,西贝创始人贾国龙在某个行业群内的言论截图流出。他表示:“我应对方式有错,改。做饭的围着吃饭的转,你说咋好就咋办”,“西贝从今以后打明牌,做一个透明的西贝,彻彻底底向胖东来学习”。据红星资本局了解,上述截图属实。
9月14日晚10点39分,罗永浩发文称,自己看到了上述截图被截掉的后面内容。其贴出的截图显示,贾国龙在上述言论中称,“罗永浩是网络黑嘴”等。对此,罗永浩表示,“这件事我们没法揭过去了。”
9月15日凌晨,罗永浩再次发文并@贾国龙称,“我们还是找一个大的网络平台直播,当面公平公正冷静理性地对一次话吧”,“相信这也能澄清西贝的真相,并且对中国预制菜产业和餐饮行业的健康发展做一些贡献。”
辣评:罗永浩这次是赚到了。
(消息来源:界面新闻)
李国庆喊话贾国龙称别灰心,不是灭顶之灾
近日,罗永浩与西贝的预制菜之争成为互联网最热议的话题。9月14日,当当创始人李国庆发布视频谈罗永浩西贝预制菜之争,直言:一句西贝几乎全是预制菜,有些极端了。老罗要输了,静等官司战结果,公关战双方都赢。并喊话西贝的创始人贾国龙:别灰心,不是灭顶之灾。
李国庆表示不要一棍子把预制菜打死,老罗也说了不是反对预制菜,只需给消费者知情权,自己去西贝吃了,对口感很满意,但同意老罗的观点“价格贵了”,希望价格更亲民,猜测老罗这一波的商业布局可能要推预制方便面、现炒机器人。
罗永浩大战西贝,引发各路企业家发声。9月12日,胖东来CEO于东来社交媒体发文表示:“任何事没有完美...感谢西贝、海底捞等品牌企业可以让我找到相对放心可口吃饭的地方!”但9月13日,胖东来创始人于东来今日凌晨紧急删除了昨天力挺西贝的两条抖音,并且再次将抖音账号设置为私密。
辣评:有网友建议让张兰出马大战罗永浩。
(消息来源:)
西贝合伙人回应西蓝花争议
9月14日晚,双子餐饮定位联合创始人、西贝合伙人樊大卫发布了一条题为“论罗永浩和撒尿男孩的区别”的视频,称罗永浩行为和海底捞撒尿男孩没有太大区别,本质上都是利用自己的某种器官去制造一场损人不利己的令人恶心的事件。
樊大卫还在视频中回应了公众对西贝使用冷冻西蓝花的质疑。他表示,保质期是生产厂家的标注,不是西贝的标注,是食材的最长保质期限,比这个数字更重要的是生产日期和出产日期,并强调西贝使用的是“有机西蓝花”。
并回应了为什么西兰花要冷冻,“因为它会生虫,在种植的时候就会生虫,所以要喷大量的农药,没办法做到农药不残留,而只要喷一次农药,就不是有机的了,保存它的时候也会生虫,所以要冷冻保存。再告诉大家一个冷知识,零下18度低温保存蔬菜一点也不影响它的口感,营养也不流失。本来是为孩子的一片苦心,却成了最大的诟病。至此罗老师的坏已经是登峰造极了。”
辣评:还是那个问题——贵和预制菜不能同时存在。
(消息来源:鞭牛士)
西贝向一线员工发放500元补贴
9月12日晚,西贝连夜召开“1.8万名伙伴跟罗永浩之战”全员大会。对此,据记者多方确认,贾国龙亲自出席了该会议。
据悉,此次“全员大会”目标主要是鼓舞员工,加油鼓气,扛住压力,服务好顾客。“把服务提升,把品质提升”是前述会议关键词。另外,在全员大会上,西贝宣布向一线员工发放500元补贴。
据了解,该项补贴已经到账,且西贝正在商讨进一步提升一线员工薪酬计划。
辣评:稳住军心。
(消息来源:中国新闻周刊 )
预制菜新国标过审:餐厅使用需明示
据第一财经日前报道,由国家卫健委主导的《预制菜食品安全国家标准》草案已通过审查,即将向社会公开征求意见。报道称,届时预制菜「身份」将有统一说法,餐饮门店是否使用、如何使用预制菜,也将首次纳入信息披露范畴。也有专家建议,预制菜的上述信息应强制披露。
近期,罗永浩质疑西贝部分餐品为预制菜,且存在价格不合理等情况,而西贝断然否认引发广泛关注的当下,预制菜行业也备受关注。据参与起草的专家透露,「该标准主要是规定定义和食品安全指标要求。」草案对预制菜的分类、原料、加工工艺、贮存运输及检验方法作出了统一规定,并首次提出「不添加防腐剂」等强制性指标。与现行141项团体、地方标准相比,国标条款更聚焦「安全底线」,为监管执法提供直接依据。
作为全国预制菜产值第一大省,广东已出台8项省级地方标准,并于今年1月上线全国首个「预制菜」相关标准。另外,今年7月,湖南省市场监管局在答复政协提案时明确,将把「明示预制菜使用情况」写入食品安全操作规范,并指导行业协会制定《公示指南》。这意味着,无论商场快餐还是高端酒楼,只要使用预制菜,都需在菜单、点餐页面或店内显著位置进行标注,违者将被视为「信息不真实」面临处罚。
罗永浩也于9月13日转发上述内容并表示「太好了,万众期待」。其强调,自己不反对预制菜,「在某些情况下,我甚至会主动选择预制菜。」其也表示,「既然预制菜合法,餐馆当然有权使用预制菜,但消费者有权知道餐馆是否使用了预制菜。」
辣评:不知道中高端餐饮顶不顶得住。
(消息来源:第一财经)
上海迪士尼乐园卫生巾价格从15降到7元
近日有游客发帖称“上海迪士尼乐园5片一包卫生巾卖15元”并质疑价格不合理,引发讨论与关注。9月12日上午,上海迪士尼回复记者称:度假区团队包括管理层高度重视并非常认同游客的意见和建议,推出了调整方案,包括从2025年9月12日起,在度假区所有自营商店内售卖的两款卫生巾的价格已调整为每包7元。同时,将在所有商店的收银台增加标识,帮助游客更方便地了解卫生巾的售卖处以及价格。
最初发帖的网友也更新帖文称,自己已收到来自上海迪士尼的邮件回复,邮件中称,卫生巾价格调整至7元,且在收银台增加标识方便购买。
关于一些公共场所是否应该提供卫生巾的讨论时有发生。比如2024年9月,有网友发帖称,自己在上海浦东机场时生理期提前来了,但可以购入卫生巾的超市临时关门,遍寻卫生巾无果后问星巴克的女性店员借到了一片。2025年1月前后,浦东机场出现卫生巾自动售卖机。关于“高铁是否应该售卖卫生巾”的讨论曾一度进入白热化,2025年7月,有网友在社交平台发帖称,坐高铁时购买的卫生巾,售价为5片20元。
辣评:迪士尼好感度+1。
(消息来源:东方网)
滴滴2024年所有订单平均抽成14%
据报道,在滴滴开放日上,滴滴出行披露,2024年其所有订单平均抽成为14%。
滴滴相关负责人强调,抽成并不等同于利润,抽成中的大部分资金通过补贴反馈司乘。此外,抽成还用于维持平台的正常运转。包含平台系统维护、支付与结算安全、客服服务、保险与理赔、合规与税费等各项费用。
滴滴此前还表示,在公开透明的账单页面,司机可以看到每笔订单的抽成。司机师傅也可以通过滴滴车主App流水页面查看司机收入报告,可以看到过去7天平均抽成和上月平均抽成。
根据上个月公布的财报显示,滴滴平台中国出行第二季度同比增长12.4%至33.76亿单,季度日均达到3710万单。
多家网约车平台纷纷宣布下调抽成。作为升级司机保障计划的一部分,滴滴出行宣布今年年底前,将把每笔订单最高抽成上限从29%降至27%,超出27%的部分将随单返还。司机的收入包括分成和补贴,而平台抽成直接决定了司机每单的实际收益。
辣评:司机苦平台高抽成久矣。
(消息来源:南都N视频)
宗馥莉或另立门户启用新品牌“娃小宗”
娃哈哈集团掌门人宗馥莉控制的宏胜饮料,据报或启用新品牌“娃小宗”替代“娃哈哈”。
综合蓝鲸新闻、21世纪经济和南方都市报报道,杭州娃哈哈宏辉食品饮料有限公司“关于开展2026销售年度经销商沟通工作的通知”的一份内部文件星期六(9月13日)在网上流出。
网传文件提及,“自娃哈哈集团创始人离世后,公司一直努力推进解决各项历史相关遗留问题。”为维护“娃哈哈”品牌使用的合规性,公司决定从2026年新的销售年度起,更换使用新品牌“娃小宗”。
文件还提到,在现行股权架构下,“娃哈哈”商标的使用,须获得娃哈哈集团全体股东的一致同意,否则任何一方均无权使用。基于此,公司将征求广大经销商的意见,并持续与相关股东就“娃哈哈”商标使用事宜保持积极沟通。
据蓝鲸新闻星期六引述多方信源称,宏胜系企业将于明年正式启用全新品牌 “娃小宗”,这意味着承载近40年国民记忆的“娃哈哈”品牌,或将在2026 年新销售年度起逐步退出宗馥莉主导的业务体系。有网民质疑:“娃小宗会有人买账吗”。
辣评:改朝换代了。
(消息来源:联合早报)
编辑|卢力麟
作者|
设计|胖兔
作者:访客本文地址:https://www.huii.cc/show/3770.html发布于 2025-09-16 15:02:23
文章转载或复制请以超链接形式并注明出处麻辣财经




还没有评论,来说两句吧...